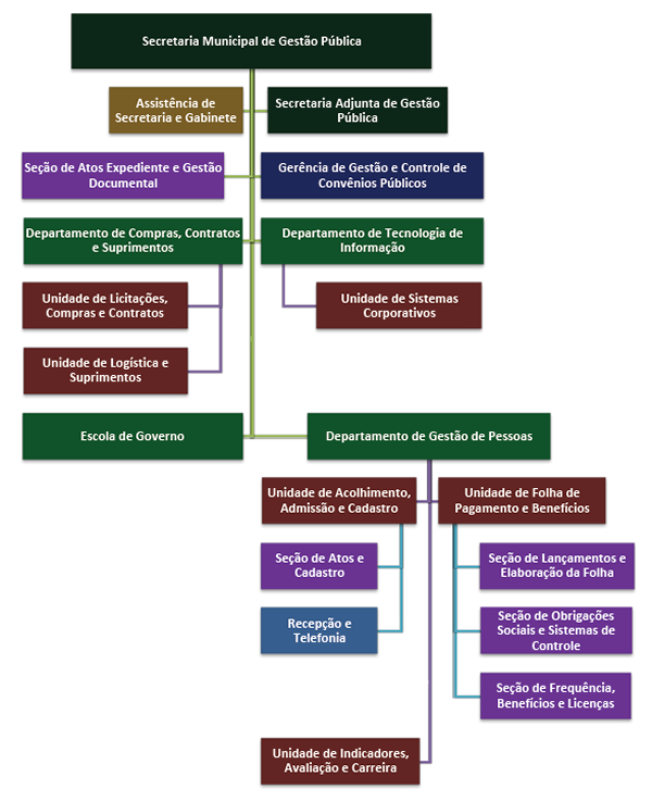
A Secretaria Municipal de Gestão Pública é composta pelos seguintes órgãos:
I – Secretaria Adjunta de Gestão Pública;
i. Seção de Atos Expediente e Gestão Documental;
a) Gerência de Gestão e Controle de Convênios Públicos;
II – Departamento de Compras, Contratos e Suprimentos:
1) Unidade de Licitações, Compras e Contratos;
2) Unidade de Logística e Suprimentos;
III – Departamento de Tecnologia de Informação:
1) Unidade de Sistemas Corporativos;
IV – Escola de Governo;
V – Departamento de Gestão de Pessoas:
1) Unidade de Acolhimento, Admissão e Cadastro;
i. Seção de Atos e Cadastro;
i.1. Setor de Recepção e Telefonia;
2) Unidade de Indicadores, Avaliação e Carreira;
3) Unidade de Folha de Pagamento e Benefícios;
i. Seção de Lançamentos e Elaboração da Folha;
ii. Seção de Obrigações Sociais e Sistemas de Controle;
iii. Seção de Frequência, Benefícios e Licenças.